Nature Communications | 急性创伤性脑损伤严重程度的血清代谢组研究-技术前沿-资讯-生物在线

Nature Communications | 急性创伤性脑损伤严重程度的血清代谢组研究

作者:麦特绘谱生物科技(上海)有限公司 2022-06-06T16:44 (访问量:8611)

图片

颅脑创伤(TBI)是最常见的神经系统疾病。目前常用格拉斯哥昏迷评分(GCS)进行TBI严重程度评估,并与其它变量一起来预测患者的康复情况。而现有的各种中重度TBI预后模型只能解释约35%的预后差异。迫切需要找到可以快速评估TBI严重程度、病理生理和预后的非侵入性血液生物标志物。来自瑞典的研究团队对损伤后24小时内血清代谢组(包括脂质组),及其与损伤严重程度和患者预后的关系进行了研究。相关成果发表在《Nature Communications》。

TBI患者血清代谢组研究

本研究纳入来自欧洲和以色列多个中心的716名TBI患者,以及来自芬兰图尔库大学医院的229名非TBI对照患者。非TBI对照患者分为三个非TBI组:Ortho组(n=40)、Neuro组(n=93)和Internal组(n=96)。基于GC-QTOF-MS和LC-QTOF-MS平台共检测到459种代谢物,其中包含147种极性代谢物(脂肪酸、氨基酸和糖衍生物)和312种脂质(神经酰胺(Cer)、胆固醇酯(CE)、磷脂酰胆碱(PC;包括醚类PC、O-PC)、溶血磷脂酰胆碱(LPC)、磷脂酰乙醇胺(PE;包括缩醛磷脂、P-PE)、鞘磷脂(SM)、二酰基甘油(DG)和三酰基甘油(TG))。

图片

图1. 研究思路

血清代谢物与TBI严重程度的相关性分析

循环代谢物是否与TBI的临床严重程度相关?共有887例观察结果被纳入分析(658例拥有GCS评分的TBI患者和229例对照患者)。为从整体上分析TBI患者和对照患者的代谢组,首先在代谢物组数据集上分别对极性代谢物和脂类进行K-means聚类,得到3个极性代谢物聚类(MCs)和6个脂类聚类(LCs)。极性代谢物的第一个聚类簇(MC1)包含糖衍生物、醇类和酮酸,第二个聚类簇(MC2)为氨基酸,第三个聚类簇(MC3)为脂肪酸和糖衍生物。脂质组的第一个聚类簇(LC1)含有TG,第二个聚类簇(LC2)含有Cer和PC,第三个聚类簇(LC3)含有各种磷脂,第四个聚类簇(LC4)含有SM,第五个聚类簇(LC5)含有LPC和PC,第六个聚类簇(LC6)含有PC和TG。对比TBI患者与对照组,TBI患者中MC1增加(p=6.8×10-4), MC2和MC3减少(p=1.5×10-14, 2.4×10-2),TBI患者中LC2、LC3升高(p=8.5×10-8,2.2×10-16)、而LC4和LC6簇降低。

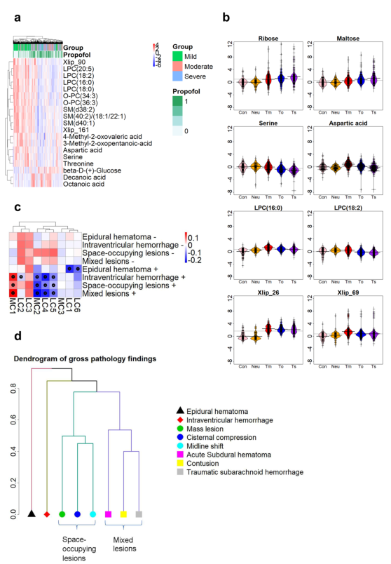
在个体特征(代谢物)水平上分析TBI患者和对照组,459个代谢物中280个代谢物在组间存在显著差异(q < 0.05)。在最具辨别力的代谢物(基于最低q值随机森林模型筛出23种代谢物)中,三种氨基酸(丙氨酸、苏氨酸和丝氨酸)在TBI患者中降低,而多种磷脂呈现升高。当区分TBI患者和对照组时,23个代谢物构建模型的受试者工作特征曲线(ROC)下的面积为0.98 (95% CI: 0.96-0.99)。用同样的23种代谢物分别构建轻型TBI患者与对照患者的模型。逻辑回归模型具有相同的表现(AUC为0.98),表明轻型TBI患者与对照组有明显的区别,包括患有其他急性神经系统疾病(如卒中)的患者。对TBI严重程度(轻、中、重)进行分析时,三组之间共有264种代谢物存在差异(Fig. 3a, 19种代谢物)。随着TBI严重程度的增加,LPCs、SMs、醚PCs、多种氨基酸和BCAAs分解产物减少,而两种中链脂肪酸辛酸(OA)和癸酸(DA)增加。

图片

图2. TBI患者和对照组的代谢组学概况

血清代谢物与头部CT相关性分析

对TBI患者代谢组与患者CT病理结果进行相关性分析,包括急性硬膜下血肿、硬膜外血肿、挫伤/颅内血肿、脑室出血、外伤性蛛网膜下腔出血、基底池受压状态、中线移位和病变。基于上述每一种病理结果对TBI患者进行有/无分级。

在聚类水平上,MC1、MC2、LC4和LC5簇与CT结果相关性最强,其中MC1升高,而MC2、LC4、LC5降低。根据八种病理学结果的聚类分析进一步分为四组:硬膜外血肿、脑室出血、占位性病变(包块病变+脑池受压+中线移位)、混合性病变(急性硬膜下血肿+挫伤+外伤性蛛网膜下腔出血)。由于外伤性颅内表现为典型的组合,因此采用分层聚类分析后,也会根据临床情况进行聚类。如果占位性病变簇和混合性病变簇中三个病理中至少有两个是阳性,则将占位性病变簇和混合性病变簇指定为阳性,否则为阴性。在个体代谢物水平上,除了硬膜外血肿外,所有类型中都发现代谢物与CT之间存在关联。17种代谢物在所有病理中存在差异:天冬氨酸、甘氨酸、蛋氨酸、丝氨酸、苏氨酸、LPC(18:2)、LPC(20:5)、O-PC(34:2)、O-PC(34:3)、O-PC(36:3)、SM(40:1)、SM(40:2)、半乳糖、极性代谢物(葡萄糖或甘露糖)、山梨醇、甘露醇和Xlip_161。在这些代谢产物中,除糖(半乳糖、葡萄糖或甘露糖、山梨醇、甘露醇)呈现上调外,其他代谢物均下调。

图片

图3. TBI严重程度和大体病理学的代谢组关系

代谢物预测TBI患者预后情况

据先前研究报道,循环代谢物可以预测TBI患者预后情况,但目前只有极性代谢物在这方面被研究。本研究对633名创伤后6个月GOSe评分与TBI患者入院后24小时内代谢产物水平进行分析。为区分恢复差(GOSe=1-4)和恢复良好(GOSe=5-8),使用lasso和ridge方法拟合惩罚逻辑回归模型,或使用完整的代谢物组学数据集,或先前应用随机森林方法和Welch t检验的前30个代谢物之间重叠部分代谢物进行拟合。四种模型的性能基本相同(AUC = 0.81, 95% CI: 0.75-0.87)。对19种代谢物(基于完整数据集选择)的个体表现进行分析,发现糖衍生物和脂质与患者预后相关性最显著,O-PCs(乙醚PCs)、SMs和LPC水平的增加与良好预后相关。采用19种代谢物且未进一步校正的logistic回归模型,在100次70%-30%次分割模型拟合和测试中AUC为0.83 (95% CI: 0.77-0.89)。然而,由于过度拟合的可能性增加,该模型的性能在解释时需谨慎。

导出单个GOSe评分判别模型,将2和3的GOSe合并在一起,总共有7个。分析结果表明,不同GOSe值的预测结果在大多数情况下趋于一致。然而,对预后完全恢复的患者进行分类(GOSe = 8比较其他所有患者)其AUC为0.75 (95% CI: 0.67-0.84)。此外,以GOSe为响应值,16种代谢物作为预测因子构建模型。该模型确保了GOSe阈值之间的明确分离。根据血清代谢组学数据进行通路分析。在比较预后差和预后良好的代谢谱时,发现影响显著的代谢途径与氨基酸代谢(3条途径)、糖代谢(2条途径)和脂质代谢(亚油酸代谢,即多不饱和脂肪酸代谢)有关。

代谢物联合CRASH临床模型和蛋白质生物标志物可改善预测效能

CRASH模型基于年龄、瞳孔反应、是否存在颅外损伤以及GCS评分构建。总共有535名患者有完整的可用数据(GOSe、CRASH和代谢物)。CRASH模型AUC为0.85 (95% CI: 0.78-0.91),与之前在同一数据集的研究一致。添加13种代谢物(肌醇、苏糖醇、肌醇、甘油、D-(+)-半乳糖醛酸、异苏醛酸、X_Met_RI:998.87(氨基酸)、丝氨酸、β-D-(+)-葡萄糖、SM(d40:1)、SM(40:2)/(18:1/22:1)、LPC(18:2)、Xlip_161)后其预测能力提高到0.89 (95% CI: 0.84 0.94)。将代谢物加入CRASH模型后显著改善了性能(p值为1.5×10-14, R2从0.45提高到0.61)。

最后,分析了蛋白质TBI生物标志物和代谢物的鉴别能力。检测6个蛋白生物标志物分别是S100B、NF-L、UCH-L1、GFAP、P-Tau和神经元特异性烯醇化酶(NSE)(已有文献报道)。基于lasso logistic回归模型,S100B、GFAP和UCH-L1被纳入模型,其AUC为0.83(95% CI:0.77–0.89),与代谢物非惩罚模型的表现相似。选择19个代谢物和6个蛋白质生物标记物联合用作lasso logistic回归模型中的预测因子。最终纳入17个预测因子,包括上述3个蛋白生物标志物和14个代谢物,模型AUC为0.87 (95% CI: 0.82 ~ 0.92)。与蛋白质或代谢物单独预测模型相比,代谢物的添加提高模型预测能力(p < 2.2×10-16)。

验证基于代谢物的预测模型

对独立558名TBI患者的血清样本进行分析。脂质组数据使用与第一个数据集相同的检测平台获取,而极性代谢物数据使用不同检测平台获取。对19种重要代谢物进行定量,只有1种氨基酸(X_met, RI: 998.87)未检测到。基于原始数据集开发的模型应用于验证数据集,其AUC为0.74(CI:0.70-0.79),表明这些发现对单独处理和分析的数据集的结果区分具有相同的效能。此外,恢复良好和恢复差之间的相对变化与在原始数据中观察到的非常相似,证实两个数据集结果是一致的。

图片

图4. TBI患者预后预测

小结

本研究对716名TBI患者和非TBI对照组进行了全面的代谢组学研究。确定了与TBI严重程度和预后良好显著相关的代谢物组。其中胆碱磷脂(溶血磷脂酰胆碱、醚磷脂酰胆碱和鞘磷脂)与TBI严重程度呈负相关,且是TBI患者预后的最强预测因子之一,并在独立验证数据集中得到证实。研究结果表明脑外伤后代谢组及其轨迹的研究可能是揭示脑外伤病理生理学的一个有价值的工具。

参考文献

Serum metabolome associated with severity of acute traumatic brain injury. Nat Commun. 2022.

原文阅读请扫描下方二维码

图片

绘谱帮你测

麦特绘谱拥有业内强大的Q600全定量代谢组、Q300全定量代谢组、Q200宏代谢组以及菌群相关的16S rDNA测序和宏基因组等方法,可提供代谢组学一站式整体解决方案,独家的检测技术、全面的数据报告以及专业的售后探讨,助力您的科研探索之路不断创新和突破。详情欢迎咨询麦特绘谱热线400-867-2686,获取详细资料!

往期推荐

1. Nature Reviews | 靶向肿瘤代谢的精准治疗

2. Gut丨角鲨烯环氧酶通过促进细胞增殖和肠道菌群失调加速CRC进展

3. Advanced Science | 多组学揭示肝脏脂肪变性中菌群对宿主代谢的影响

4. Nature Communications | 肠道菌-胆汁酸代谢作用有效减轻节食后体重反弹

5. 福利放送 | 非靶向买一送一活动火热不减,精彩继续!

麦特绘谱生物科技(上海)有限公司 商家主页

地 址: 上海市浦东新区秀浦路2555号康桥商务绿洲E6栋5层

联系人: 林景超

电 话: 400-867-2686

传 真: 021-20900216

Email:marketing@metaboprofile.com

相关咨询
ADVERTISEMENT